杭州师范大学2018年“三位一体”综合评价招生章程
发布时间:2018-02-10 10:47:22 阅读量:
第一章 总 则
第一条 为规范招生工作,维护广大考生的合法权益,保证招生工作的顺利进行,根据《中华人民共和国教育法》、《中华人民共和国高等教育法》和教育主管部门的有关规定,结合杭州师范大学招生工作的实际情况,特制定本章程。
第二条 本章程适用于2018年杭州师范大学“三位一体”综合评价招生工作。
第三条 学校招生工作严格执行教育部和省级招生主管部门的有关政策和规定,贯彻公平竞争、公正选拔、公开透明的原则,德智体美全面考核、综合评价、择优录取。
第四条 学校招生工作实施“阳光工程”,接受广大考生及其家长和社会各方面的监督。
第二章 学校概况
第五条 学校全称:杭州师范大学,院校部委代码:10346,浙江省代码:0020。
第六条 学校类型:公办本科。
第七条 学校位于历史文化名城杭州,现有仓前校区(杭州市余杭区仓前街道余杭塘路2318号)、下沙校区(杭州市下沙高教园区学林街16号)、玉皇山校区(杭州市玉皇山路77号),占地3000多亩。
第八条 办学地点:小学教育(师范)、学前教育(师范)、特殊教育(师范)专业在仓前校区教育学院;电子商务在仓前校区阿里巴巴商学院;护理学在下沙校区医学院。
第九条 学生完成相关学业,经考试(考核)合格,颁发教育部统一印制的杭州师范大学全日制普通高校毕业证书,符合学位授予条件者颁发杭州师范大学学士学位证书。
第三章 组织机构
第十条 学校成立“三位一体”综合评价招生工作领导小组,负责“三位一体”综合评价招生工作,并对重大事宜做出决策。
第十一条 学校招生办公室是组织和实施招生及其相关工作的常设机构,具体负责“三位一体”综合评价招生的日常工作。
第十二条 学校纪委全程监督,确保公平、公正、公开地做好“三位一体”综合评价招生录取工作。监督电话:0571-28865047。
第四章 招生计划与报名办法
第十三条 招生计划:面向浙江省招生,其中小学教育(师范)专业120名,学前教育(师范)专业40名,特殊教育(师范)专业40名,护理学专业80名,电子商务专业50名,在普通类提前录取。
第十四条 报名时间:2018年3月1日—3月23日。
第十五条 杭州师范大学三位一体报名条件:
第一条 为规范招生工作,维护广大考生的合法权益,保证招生工作的顺利进行,根据《中华人民共和国教育法》、《中华人民共和国高等教育法》和教育主管部门的有关规定,结合杭州师范大学招生工作的实际情况,特制定本章程。
第二条 本章程适用于2018年杭州师范大学“三位一体”综合评价招生工作。
第三条 学校招生工作严格执行教育部和省级招生主管部门的有关政策和规定,贯彻公平竞争、公正选拔、公开透明的原则,德智体美全面考核、综合评价、择优录取。
第四条 学校招生工作实施“阳光工程”,接受广大考生及其家长和社会各方面的监督。
第二章 学校概况
第五条 学校全称:杭州师范大学,院校部委代码:10346,浙江省代码:0020。
第六条 学校类型:公办本科。
第七条 学校位于历史文化名城杭州,现有仓前校区(杭州市余杭区仓前街道余杭塘路2318号)、下沙校区(杭州市下沙高教园区学林街16号)、玉皇山校区(杭州市玉皇山路77号),占地3000多亩。
第八条 办学地点:小学教育(师范)、学前教育(师范)、特殊教育(师范)专业在仓前校区教育学院;电子商务在仓前校区阿里巴巴商学院;护理学在下沙校区医学院。
第九条 学生完成相关学业,经考试(考核)合格,颁发教育部统一印制的杭州师范大学全日制普通高校毕业证书,符合学位授予条件者颁发杭州师范大学学士学位证书。
第三章 组织机构
第十条 学校成立“三位一体”综合评价招生工作领导小组,负责“三位一体”综合评价招生工作,并对重大事宜做出决策。
第十一条 学校招生办公室是组织和实施招生及其相关工作的常设机构,具体负责“三位一体”综合评价招生的日常工作。
第十二条 学校纪委全程监督,确保公平、公正、公开地做好“三位一体”综合评价招生录取工作。监督电话:0571-28865047。
第四章 招生计划与报名办法
第十三条 招生计划:面向浙江省招生,其中小学教育(师范)专业120名,学前教育(师范)专业40名,特殊教育(师范)专业40名,护理学专业80名,电子商务专业50名,在普通类提前录取。
第十四条 报名时间:2018年3月1日—3月23日。
第十五条 杭州师范大学三位一体报名条件:
1.已经参加2018年浙江省普通高校招生考试报名;
2.思想品德优良、身心健康;
3.中学综合素质评价B等、新高考改革前的往届生为P等(含)以上;
4.有志于从事相关专业工作的考生;
5.考生类别:小学教育(师范)、学前教育(师范)、特殊教育(师范)、护理学、电子商务专业招收普通类考生。
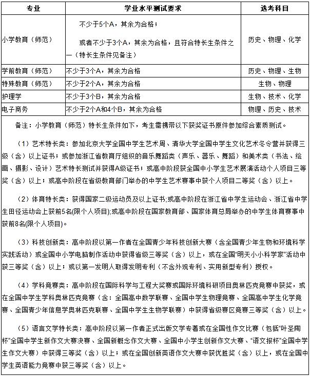
6.考生学业水平测试成绩要求:
2.思想品德优良、身心健康;
3.中学综合素质评价B等、新高考改革前的往届生为P等(含)以上;
4.有志于从事相关专业工作的考生;
5.考生类别:小学教育(师范)、学前教育(师范)、特殊教育(师范)、护理学、电子商务专业招收普通类考生。
6.考生学业水平测试成绩要求:

7. 学业水平测试成绩以考生参加三位一体报名时已取得的成绩作为报名资格条件。
第十六条 杭州师范大学三位一体报名方式:
凡符合报考条件的考生由个人提出申请,每个考生只允许报考一个专业。
网上报名时间:截止到2018年3月24日0点,考生登录杭州师范大学本科招生网(http://bkzs.hznu.edu.cn),点击“三位一体综合评价招生网上报名”,根据网上提示的“报名流程”办理报名相关手续。
第十七条 资格审查
学校组织专家组对考生报名材料进行审核,确定参加综合素质测试的考生名单;
初审通过的考生名单将于2018年3月30日在杭州师范大学本科招生网“三位一体综合评价招生网上报名”系统上公布。
第十八条 网上确认及缴费
通过初审的考生登录杭州师范大学本科招生网,点击“三位一体综合评价招生网上报名”系统,根据网上提示的“网上确认流程”进行网上确认、缴费、打印准考证,用A4纸张打印。网上确认、缴费时间为:2018年4月4-9日,网上打印准考证时间为:2018年4月12日-15日。
第五章 综合素质测试和录取办法
第十九条 杭州师范大学三位一体综合素质测试
第十六条 杭州师范大学三位一体报名方式:
凡符合报考条件的考生由个人提出申请,每个考生只允许报考一个专业。
网上报名时间:截止到2018年3月24日0点,考生登录杭州师范大学本科招生网(http://bkzs.hznu.edu.cn),点击“三位一体综合评价招生网上报名”,根据网上提示的“报名流程”办理报名相关手续。
第十七条 资格审查
学校组织专家组对考生报名材料进行审核,确定参加综合素质测试的考生名单;
初审通过的考生名单将于2018年3月30日在杭州师范大学本科招生网“三位一体综合评价招生网上报名”系统上公布。
第十八条 网上确认及缴费
通过初审的考生登录杭州师范大学本科招生网,点击“三位一体综合评价招生网上报名”系统,根据网上提示的“网上确认流程”进行网上确认、缴费、打印准考证,用A4纸张打印。网上确认、缴费时间为:2018年4月4-9日,网上打印准考证时间为:2018年4月12日-15日。
第五章 综合素质测试和录取办法
第十九条 杭州师范大学三位一体综合素质测试
考生凭本人身份证和准考证原件参加综合素质测试。
1.综合素质测试办法
(1)测试时间和地点
时间:2018年4月14日-15日
地点:小学教育(师范)、学前教育(师范)、特殊教育(师范)、护理学、电子商务专业综合测试在杭州师范大学仓前校区(杭州市余杭区仓前街道余杭塘路2318号)。
(2)测试方式
报考小学教育(师范)、学前教育(师范)、特殊教育(师范)、护理学、电子商务专业的考生人数如超过各专业计划数的5倍,将安排笔试,笔试内容以考察考生综合素质为主,具体笔试时间会在网上另行通知,请考生注意我校本科招生网上的通知。笔试结束后,按专业招生计划数的5倍划定笔试合格线,上线考生进入面试。报名人数未超过计划数的5倍的专业,将直接进行面试。
报考小学教育(师范)专业且高中阶段在艺术、体育、科技创新、学科竞赛、语言文学等方面取得突出成绩(具体奖项名称和级别参照报名条件中的专项条件)的考生,经专家委员会认定,直接获得我校“三位一体”综合素质测试面试资格,不占通过笔试人数的比例。
以上专业面试结束后,按专业招生计划数的4倍划定合格线。
面试主要考核考生专业素养、专业潜质并分专业进行,具体内容如下(在特长展示环节中,考生除钢琴以外的所需用品请自备):
1.综合素质测试办法
(1)测试时间和地点
时间:2018年4月14日-15日
地点:小学教育(师范)、学前教育(师范)、特殊教育(师范)、护理学、电子商务专业综合测试在杭州师范大学仓前校区(杭州市余杭区仓前街道余杭塘路2318号)。
(2)测试方式
报考小学教育(师范)、学前教育(师范)、特殊教育(师范)、护理学、电子商务专业的考生人数如超过各专业计划数的5倍,将安排笔试,笔试内容以考察考生综合素质为主,具体笔试时间会在网上另行通知,请考生注意我校本科招生网上的通知。笔试结束后,按专业招生计划数的5倍划定笔试合格线,上线考生进入面试。报名人数未超过计划数的5倍的专业,将直接进行面试。
报考小学教育(师范)专业且高中阶段在艺术、体育、科技创新、学科竞赛、语言文学等方面取得突出成绩(具体奖项名称和级别参照报名条件中的专项条件)的考生,经专家委员会认定,直接获得我校“三位一体”综合素质测试面试资格,不占通过笔试人数的比例。
以上专业面试结束后,按专业招生计划数的4倍划定合格线。
面试主要考核考生专业素养、专业潜质并分专业进行,具体内容如下(在特长展示环节中,考生除钢琴以外的所需用品请自备):

2.成绩查询和入围考生名单公示
综合素质测试结束后,确定入围考生名单。考生可通过我校本科招生网“三位一体综合评价招生网上报名”系统查询成绩。
入围考生名单在学校招生网上进行公示,并报浙江省教育考试院备案。
第二十条 杭州师范大学三位一体录取办法
综合素质测试结束后,确定入围考生名单。考生可通过我校本科招生网“三位一体综合评价招生网上报名”系统查询成绩。
入围考生名单在学校招生网上进行公示,并报浙江省教育考试院备案。
第二十条 杭州师范大学三位一体录取办法
1.获得我校综合评价招生入选资格的考生均需参加2018年高考。考生所填报的专业(类)志愿须满足该专业(类)选考科目要求,报考小学教育(师范)专业普通类考生,高考文化成绩须达到浙江省普通类一段线的95%,在普通类提前录取;报考学前教育(师范)、特殊教育(师范)、护理学、电子商务专业普通类考生,高考文化成绩须达到浙江省普通类一段线的90%,在普通类提前录取。考生须第一志愿填报我校,否则无效。“三位一体”综合评价招生的考生填报的专业志愿须与初次网上报名所填报的专业一致。未被我校录取的考生,进入后续志愿的投档程序。
2.对“三位一体”综合评价招生的进档考生,按综合成绩从高分到低分择优录取。高中阶段具备相关选修课程学分或相关选修课程成绩优良的考生,在同等条件下优先录取。
综合成绩由学业水平测试成绩、综合素质测试成绩、高考文化成绩等部分组成。
小学教育(师范)、学前教育(师范)、特殊教育(师范)、护理学专业综合成绩按“学业水平测试成绩(折算成满分100分)×10%+综合素质测试成绩(折算成满分100分)×30%+高考文化成绩(折算成满分100分)×60%”计算形成,其中学业水平测试A等计10分,B等计5分,C等计2分,D等不计分。
电子商务专业综合成绩按“学业水平测试成绩(折算成满分100分)×10%+综合素质测试成绩(折算成满分100分)×40%+高考文化成绩(折算成满分100分)×50%”计算形成,其中学业水平测试A等计10分,B等计5分,C等计2分,D等不计分。
3.我校认可往届生相应科目的高中学考成绩等第,其中对新高考改革前的往届生的通用技术和信息技术两项合并取高的等第作为“技术”科目学考等第,自选综合不计。
4.专业投档办法:对进档的考生,学校根据分数优先原则,按招生计划数1:1划定各专业校内投档基准线进行专业投档。
5.在录取时,当填报志愿人数不足招生人数的110%时,录取人数控制在填报志愿人数的85%以内。
6. 对考生身体健康要求,学校根据《普通高等学校招生体检工作指导意见》、人力资源和社会保障部教育部卫生部《关于进一步规范入学和就业体检项目维护乙肝表面抗原携带者入学和就业权利的通知》规定执行。
7.“三位一体”综合评价招生录取的学生转专业政策按照《杭州师范大学本科生转专业管理办法》进行。
第二十一条 被我校录取的新生,应在我校规定的期限内到校办理入学手续。因故不能按期入学者,应向学校请假。未经请假或请假逾期者,视为放弃入学资格。
新生入学后,学校在三个月内按照国家招生规定对其进行复查。复查不合格者,由学校根据具体情况予以处理,直至取消入学资格。
第二十二条 考生有下列情形之一的,应当如实记入其考试诚信档案。下列行为在报名阶段发现的,取消报考资格;在入学前发现的,取消入学资格;入学后发现的,取消录取资格或者学籍;毕业后发现的,由教育行政部门宣布学历、学位证书无效,责令收回或者予以没收;涉嫌犯罪的,依法移送司法机关处理。
(一)提供虚假姓名、年龄、民族、户籍等个人信息,伪造、非法获得证件、成绩证明、荣誉证书等,骗取报名资格、享受优惠政策的;
(二)在综合素质评价、相关申请材料中提供虚假材料、影响录取结果的;
(三)冒名顶替入学,由他人替考入学或者取得优惠资格的;
(四)其他严重违反高校招生规定的弄虚作假行为。
第六章 收费、奖励和资助及相关政策
第二十三条 严格执行浙江省物价局、财政厅、教育厅的统一规定的收费标准。通过初审的考生需在网上缴纳报考费,标准为110元/人,未通过初审的考生免收报考费。杭州师范大学实行学分制收费,学费由专业注册学费和学分学费组成。学年开始时,学费按浙江省物价部门核定的预收标准进行预收,学年结束后结算。
第二十四条 学校设有国家奖学金、励志奖学金、优秀学生奖学金、师范生奖学金、单项奖学金和各类专项奖学金。对家庭经济困难学生实行国家助学贷款、勤工助学、困难补助、学费减免等资助政策。
第二十五条 学生入校后遵循杭州师范大学教学管理、学生管理、奖学助学等文件规定进行管理。
第七章 附 则
第二十六条 新生录取结果将通过杭州师范大学招生信息网公布。
杭州师范大学三位一体报名入口: http://www.hznu.edu.cn
学校招生信息网: http:// bkzs.hznu.edu.cn
第二十七条 杭州师范大学三位一体咨询联系方式:杭州师范大学招生办公室
2.对“三位一体”综合评价招生的进档考生,按综合成绩从高分到低分择优录取。高中阶段具备相关选修课程学分或相关选修课程成绩优良的考生,在同等条件下优先录取。
综合成绩由学业水平测试成绩、综合素质测试成绩、高考文化成绩等部分组成。
小学教育(师范)、学前教育(师范)、特殊教育(师范)、护理学专业综合成绩按“学业水平测试成绩(折算成满分100分)×10%+综合素质测试成绩(折算成满分100分)×30%+高考文化成绩(折算成满分100分)×60%”计算形成,其中学业水平测试A等计10分,B等计5分,C等计2分,D等不计分。
电子商务专业综合成绩按“学业水平测试成绩(折算成满分100分)×10%+综合素质测试成绩(折算成满分100分)×40%+高考文化成绩(折算成满分100分)×50%”计算形成,其中学业水平测试A等计10分,B等计5分,C等计2分,D等不计分。
3.我校认可往届生相应科目的高中学考成绩等第,其中对新高考改革前的往届生的通用技术和信息技术两项合并取高的等第作为“技术”科目学考等第,自选综合不计。
4.专业投档办法:对进档的考生,学校根据分数优先原则,按招生计划数1:1划定各专业校内投档基准线进行专业投档。
5.在录取时,当填报志愿人数不足招生人数的110%时,录取人数控制在填报志愿人数的85%以内。
6. 对考生身体健康要求,学校根据《普通高等学校招生体检工作指导意见》、人力资源和社会保障部教育部卫生部《关于进一步规范入学和就业体检项目维护乙肝表面抗原携带者入学和就业权利的通知》规定执行。
7.“三位一体”综合评价招生录取的学生转专业政策按照《杭州师范大学本科生转专业管理办法》进行。
第二十一条 被我校录取的新生,应在我校规定的期限内到校办理入学手续。因故不能按期入学者,应向学校请假。未经请假或请假逾期者,视为放弃入学资格。
新生入学后,学校在三个月内按照国家招生规定对其进行复查。复查不合格者,由学校根据具体情况予以处理,直至取消入学资格。
第二十二条 考生有下列情形之一的,应当如实记入其考试诚信档案。下列行为在报名阶段发现的,取消报考资格;在入学前发现的,取消入学资格;入学后发现的,取消录取资格或者学籍;毕业后发现的,由教育行政部门宣布学历、学位证书无效,责令收回或者予以没收;涉嫌犯罪的,依法移送司法机关处理。
(一)提供虚假姓名、年龄、民族、户籍等个人信息,伪造、非法获得证件、成绩证明、荣誉证书等,骗取报名资格、享受优惠政策的;
(二)在综合素质评价、相关申请材料中提供虚假材料、影响录取结果的;
(三)冒名顶替入学,由他人替考入学或者取得优惠资格的;
(四)其他严重违反高校招生规定的弄虚作假行为。
第六章 收费、奖励和资助及相关政策
第二十三条 严格执行浙江省物价局、财政厅、教育厅的统一规定的收费标准。通过初审的考生需在网上缴纳报考费,标准为110元/人,未通过初审的考生免收报考费。杭州师范大学实行学分制收费,学费由专业注册学费和学分学费组成。学年开始时,学费按浙江省物价部门核定的预收标准进行预收,学年结束后结算。
第二十四条 学校设有国家奖学金、励志奖学金、优秀学生奖学金、师范生奖学金、单项奖学金和各类专项奖学金。对家庭经济困难学生实行国家助学贷款、勤工助学、困难补助、学费减免等资助政策。
第二十五条 学生入校后遵循杭州师范大学教学管理、学生管理、奖学助学等文件规定进行管理。
第七章 附 则
第二十六条 新生录取结果将通过杭州师范大学招生信息网公布。
杭州师范大学三位一体报名入口: http://www.hznu.edu.cn
学校招生信息网: http:// bkzs.hznu.edu.cn
第二十七条 杭州师范大学三位一体咨询联系方式:杭州师范大学招生办公室
招生办公室地址:杭州师范大学仓前校区(杭州市余杭区仓前街道余杭塘路2318号,邮编:311121)。
招生热线: 0571-28865193(兼传真)
第二十八条 本章程自公布之日实行,由学校招生办负责解释。本章程若有与国家和上级有关政策不一致之处,以国家和上级有关政策为准。
招生热线: 0571-28865193(兼传真)
第二十八条 本章程自公布之日实行,由学校招生办负责解释。本章程若有与国家和上级有关政策不一致之处,以国家和上级有关政策为准。
欢迎2018年考生及家长扫码咨询,了解三位一体面试培训更多内容
咨询微信:swytms
三位一体公众号:sanweiyiti_org

咨询微信:swytms
三位一体公众号:sanweiyiti_org

400-800-8273