2021年温州大学“三位一体”综合测试安排
发布时间:2021-04-16 09:05:03 阅读量:

01、打印准考证
请登录我校“三位一体”报名系统(http://swyt.wzu.edu.cn:8088/apply/main.jsp),点击“报考进程”下的“准考证打印”进行打印,打印时间为4月17日-4月23日。若有异常,可尝试更换谷歌浏览器,若仍无法解决,可加QQ咨询群:488041341或致电我校招生办咨询(0577-86680800)。
02、疫情防控要求
1.考生须在来校测试前,在支付宝上完成浙江“健康码”(浙江省内各市“健康码”可通用)的申领,如实填写《温州大学2021年“三位一体”综合评价招生综合素质测试考生健康状况报告表》(见附件1,以下简称“考生健康状况报告表”)。考生来校测试当天浙江“健康码”为绿码且健康状况正常,无相关症状(干咳、乏力、咽痛、腹泻等),方可参加测试。
2.考生应于考前14天开展自我健康监测,如出现“健康码”为非绿码或有发热(≥37.3℃)、乏力、干咳、腹泻等症状,须立即报告我校招生办,联系电话:0577-86680800。测试当天应提供7天内1次核酸检测阴性证明材料,经学校疫情防控组审核后,方可参加测试。
3.既往感染者(确诊病例或无症状感染者)、感染者的密切接触者或考前14天有流行病学史(到过中高风险地区或近距离接触过来自中高风险地区人群)者,测试当天应提供7天内1次核酸检测阴性证明材料,经学校疫情防控组审核后,方可参加测试。
03、综合测试相关事宜
(一)时间安排
1.综合测试时间:4月24日(周六)
2.进场时间安排:
(1)师范类(上午):
进场时间:上半场8:00—8:45,下半场9:30—10:00
(2)非师范类(下午)
进场时间:上半场13:00—13:45,下半场14:30—15:00
我校无提前报到环节,考生请严格遵守准考证所列进场时间准时进场,串场考生成绩无效;错过进场时间者,视同放弃综合测试资格。
3.测试成绩查询时间:考生于4月30日起可通过“三位一体招生报名系统”查询成绩。
(二)地点安排
测试地点:温州大学茶山南校区教育学院(9号楼)
(三)测试形式
我校采取结构化面试方式,无才艺表演,主要考察学生综合素质。考试过程中考生不得泄露个人信息,根据考题在规定时间内完成回答。综合测试成绩满分100分。
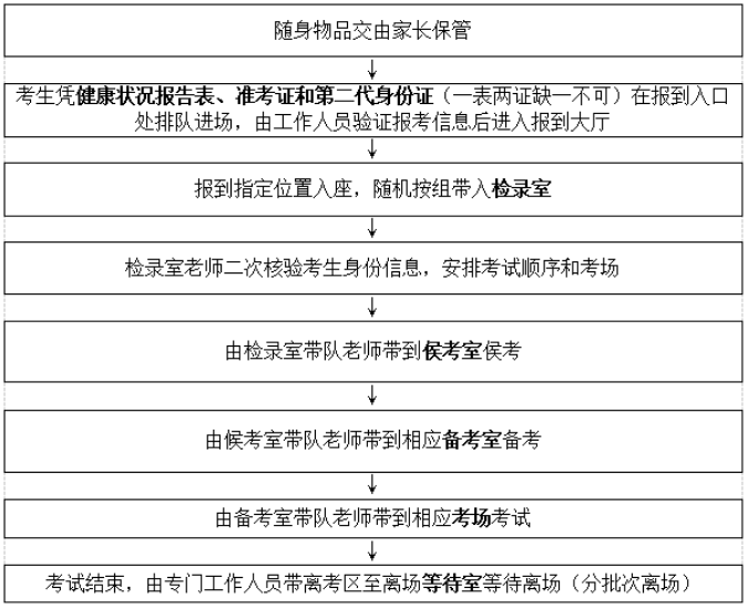
(四)测试流程

(五)注意事项
1.考生必须携带健康状况报告表、准考证和身份证参加测试,证件不全者,我校有权取消其测试资格。
2.考试全程均不能带入和使用通信工具,若在考试过程中出现手机,则视为作弊。
3.考生不得穿印有校名(LOGO)的校服或者携带任何有可能透露考生信息的物品进入测试现场。
4.考试全程将有工作人员引导,进入候考室后不得随意离开,请严格服从考场安排。
5.考试过程当中不得故意透露有关自身家庭背景的任何信息。
6.面试间隙,不允许考生之间作任何交流,请保持考场肃静和环境整洁。
7.考生承诺保证提交所有材料的真实性和准确性,了解并承担不实材料所带来的所有后果。
8.考生不得携带任何考试资料离开考场;不得向外界透露有关考试内容的任何信息。
9.上午面试结束时间约为12:30(预计离场时间:第一批10:30,第二批11:40,第三批12:30 ),下午面试结束时间约为17:30(预计离场时间:第一批15:30,第二批16:40,第三批17:30)。
04、交通、住宿等相关事宜
(一)来校交通
1.公交
温州南(动车站):乘83路公共汽车到温州大学东大门站下车(约1小时10分钟,具体时间视当天路况为准);或乘坐假日快线到高教园区首末站下车(需提前关注假日快线公交运营时段)。
汽车客运中心:乘坐17/59路公共汽车到高教园区(南)下车。步行580米即到我校东大门。
温州站(火车站):在瓯江大厦站乘坐40路、温州火车站公交站乘坐B111路(原38路)、火车温州站广场站乘坐B104路(原53路)到高教园区首末站下车。
龙湾国际机场:可乘坐S1号线到三垟湿地站,步走到南仙实验小学公交站,转乘121路/B301路公交车到温州大学南校区东站下车;乘坐S1号线到龙霞路站,在S1龙霞路公交站转乘59路公交车到温州大学南校区站下车。
市区内:52、54、83、B301路等公共汽车到温州大学东大门站下车即到。
2.出租车
温州南(动车站)离我校约16.7公里,非早晚高峰,不堵车的情况下出租车约30分钟;温州客运中心离我校约11.8公里,非早晚高峰,不堵车的情况下出租车约25分钟;温州站(火车站)离我校约10.4公里,非早晚高峰,不堵车的情况下出租车约30分钟;龙湾国际机场离我校约21.2公里,非早晚高峰,不堵车的情况下出租车约35分钟。
3.自驾 (温州南出口)
甬台温高速、金丽温高速可从温州南(南白象)出口下高速,往大学城方向即可到达我校。
(二)住宿
高教园区附近住宿比较紧张,请需要过夜的考生尽早安排好住宿,为方便考生和家长预定酒店,招生办搜集了学校周边部分酒店住宿信息供参考(见附件2,价格信息可能会有所变化)。由于学校离市区较远,请入住市区酒店的考生注意安排时间,以免耽误考试。
(三)免费电话
考试结束后,考生可前往家长休息区与家长汇合,如怕寻觅太难,可到专门设置的免费电话服务区致电家长确定集合地点。
(四)其他事项
1.考前14天为充分保证考生身体健康,考生本人及家人尽量减少外出,避免走亲访友聚餐,减少到人员密集的公共场所活动,不去中高风险地区。
2.因疫情防控需要,为确保考生安全,测试当天除考生外的其他人员均不得进入我校。
3.入校前须接受体温监测。如出现体温异常或其他症状的考生,学校按照疫情防控相关规定处置,请考生予以配合。
4.考生须严格遵守学校考试安排及防控规定,保持1米排队间距,佩戴口罩进校。进入考场后,参加面试的考生面试时不用佩戴口罩,其余时段建议佩戴口罩。
5.自驾到校的家长请服从学校保卫处相关工作人员引导有序停车,考生在温州大学南校区东门口下车,车辆即停即走,避免交通堵塞。
6.若国家或地方疫情防控出现新的要求,我校将及时更新测试防疫要求。测试安排如有调整,也将另行通知。请考生关注温州大学本科招生网主页或招生办微信号(wzdxzsb)公告。近段时间请考生务必保持手机畅通。
7.若有其他问题,请及时咨询招生办。
招生热线:0577-86680800;
QQ咨询群:488041341。
附件1 温州大学2021年“三位一体”综合评价招生综合素质测试考生健康状况报告表.docx
附件2 温州大学(茶山校区)周边部分酒店信息(供参考).xls
附件3 2021年温州大学“三位一体”综合评价招生考试考场示意图.jpg
请登录我校“三位一体”报名系统(http://swyt.wzu.edu.cn:8088/apply/main.jsp),点击“报考进程”下的“准考证打印”进行打印,打印时间为4月17日-4月23日。若有异常,可尝试更换谷歌浏览器,若仍无法解决,可加QQ咨询群:488041341或致电我校招生办咨询(0577-86680800)。
02、疫情防控要求
1.考生须在来校测试前,在支付宝上完成浙江“健康码”(浙江省内各市“健康码”可通用)的申领,如实填写《温州大学2021年“三位一体”综合评价招生综合素质测试考生健康状况报告表》(见附件1,以下简称“考生健康状况报告表”)。考生来校测试当天浙江“健康码”为绿码且健康状况正常,无相关症状(干咳、乏力、咽痛、腹泻等),方可参加测试。
2.考生应于考前14天开展自我健康监测,如出现“健康码”为非绿码或有发热(≥37.3℃)、乏力、干咳、腹泻等症状,须立即报告我校招生办,联系电话:0577-86680800。测试当天应提供7天内1次核酸检测阴性证明材料,经学校疫情防控组审核后,方可参加测试。
3.既往感染者(确诊病例或无症状感染者)、感染者的密切接触者或考前14天有流行病学史(到过中高风险地区或近距离接触过来自中高风险地区人群)者,测试当天应提供7天内1次核酸检测阴性证明材料,经学校疫情防控组审核后,方可参加测试。
03、综合测试相关事宜
(一)时间安排
1.综合测试时间:4月24日(周六)
2.进场时间安排:
(1)师范类(上午):
进场时间:上半场8:00—8:45,下半场9:30—10:00
(2)非师范类(下午)
进场时间:上半场13:00—13:45,下半场14:30—15:00
我校无提前报到环节,考生请严格遵守准考证所列进场时间准时进场,串场考生成绩无效;错过进场时间者,视同放弃综合测试资格。
3.测试成绩查询时间:考生于4月30日起可通过“三位一体招生报名系统”查询成绩。
(二)地点安排
测试地点:温州大学茶山南校区教育学院(9号楼)
(三)测试形式
我校采取结构化面试方式,无才艺表演,主要考察学生综合素质。考试过程中考生不得泄露个人信息,根据考题在规定时间内完成回答。综合测试成绩满分100分。
(四)测试流程

(五)注意事项
1.考生必须携带健康状况报告表、准考证和身份证参加测试,证件不全者,我校有权取消其测试资格。
2.考试全程均不能带入和使用通信工具,若在考试过程中出现手机,则视为作弊。
3.考生不得穿印有校名(LOGO)的校服或者携带任何有可能透露考生信息的物品进入测试现场。
4.考试全程将有工作人员引导,进入候考室后不得随意离开,请严格服从考场安排。
5.考试过程当中不得故意透露有关自身家庭背景的任何信息。
6.面试间隙,不允许考生之间作任何交流,请保持考场肃静和环境整洁。
7.考生承诺保证提交所有材料的真实性和准确性,了解并承担不实材料所带来的所有后果。
8.考生不得携带任何考试资料离开考场;不得向外界透露有关考试内容的任何信息。
9.上午面试结束时间约为12:30(预计离场时间:第一批10:30,第二批11:40,第三批12:30 ),下午面试结束时间约为17:30(预计离场时间:第一批15:30,第二批16:40,第三批17:30)。
04、交通、住宿等相关事宜
(一)来校交通
1.公交
温州南(动车站):乘83路公共汽车到温州大学东大门站下车(约1小时10分钟,具体时间视当天路况为准);或乘坐假日快线到高教园区首末站下车(需提前关注假日快线公交运营时段)。
汽车客运中心:乘坐17/59路公共汽车到高教园区(南)下车。步行580米即到我校东大门。
温州站(火车站):在瓯江大厦站乘坐40路、温州火车站公交站乘坐B111路(原38路)、火车温州站广场站乘坐B104路(原53路)到高教园区首末站下车。
龙湾国际机场:可乘坐S1号线到三垟湿地站,步走到南仙实验小学公交站,转乘121路/B301路公交车到温州大学南校区东站下车;乘坐S1号线到龙霞路站,在S1龙霞路公交站转乘59路公交车到温州大学南校区站下车。
市区内:52、54、83、B301路等公共汽车到温州大学东大门站下车即到。
2.出租车
温州南(动车站)离我校约16.7公里,非早晚高峰,不堵车的情况下出租车约30分钟;温州客运中心离我校约11.8公里,非早晚高峰,不堵车的情况下出租车约25分钟;温州站(火车站)离我校约10.4公里,非早晚高峰,不堵车的情况下出租车约30分钟;龙湾国际机场离我校约21.2公里,非早晚高峰,不堵车的情况下出租车约35分钟。
3.自驾 (温州南出口)
甬台温高速、金丽温高速可从温州南(南白象)出口下高速,往大学城方向即可到达我校。
(二)住宿
高教园区附近住宿比较紧张,请需要过夜的考生尽早安排好住宿,为方便考生和家长预定酒店,招生办搜集了学校周边部分酒店住宿信息供参考(见附件2,价格信息可能会有所变化)。由于学校离市区较远,请入住市区酒店的考生注意安排时间,以免耽误考试。
(三)免费电话
考试结束后,考生可前往家长休息区与家长汇合,如怕寻觅太难,可到专门设置的免费电话服务区致电家长确定集合地点。
(四)其他事项
1.考前14天为充分保证考生身体健康,考生本人及家人尽量减少外出,避免走亲访友聚餐,减少到人员密集的公共场所活动,不去中高风险地区。
2.因疫情防控需要,为确保考生安全,测试当天除考生外的其他人员均不得进入我校。
3.入校前须接受体温监测。如出现体温异常或其他症状的考生,学校按照疫情防控相关规定处置,请考生予以配合。
4.考生须严格遵守学校考试安排及防控规定,保持1米排队间距,佩戴口罩进校。进入考场后,参加面试的考生面试时不用佩戴口罩,其余时段建议佩戴口罩。
5.自驾到校的家长请服从学校保卫处相关工作人员引导有序停车,考生在温州大学南校区东门口下车,车辆即停即走,避免交通堵塞。
6.若国家或地方疫情防控出现新的要求,我校将及时更新测试防疫要求。测试安排如有调整,也将另行通知。请考生关注温州大学本科招生网主页或招生办微信号(wzdxzsb)公告。近段时间请考生务必保持手机畅通。
7.若有其他问题,请及时咨询招生办。
招生热线:0577-86680800;
QQ咨询群:488041341。
附件1 温州大学2021年“三位一体”综合评价招生综合素质测试考生健康状况报告表.docx
附件2 温州大学(茶山校区)周边部分酒店信息(供参考).xls
附件3 2021年温州大学“三位一体”综合评价招生考试考场示意图.jpg
400-800-8273