浙江大学特殊类型招生方式全面解读,供高二、高三学生参考
发布时间:2018-10-17 09:04:05 阅读量:
本文将从招生对象及条件、招生专业、优惠政策等方面介绍浙江大学自主招生、自强计划、保送生、浙江省“三位一体”综合评价、上海综合评价录取、山东省及广东省综合评价。其余高水平艺术团、高水平运动队等招生方式不作介绍。内容参照2018年招简汇总,供高二、高三学生及家长参考了解,具体招生详情依据当年下发的招生简章为准。

一、自主招生
招生对象
具有学科特长和创新潜质的优秀理科高中毕业生。
报名条件
我校2018年自主招生招收思想品德优秀、理想信念坚定、诚实守信、身心健康、综合素质优异、符合2018年高考报名条件且具有学科特长和创新潜质的优秀理科高中毕业生(上海市、浙江省考生的选考科目须符合我校自主招生各专业大类的选考科目要求),同时须满足以下条件之一:
1.高中阶段获得全国中学生五项学科竞赛(全国高中数学联赛、全国中学生物理竞赛、中国化学奥林匹克竞赛、全国青少年信息学奥林匹克联赛、全国中学生生物学联赛)省级赛区一等奖及以上之一;
2.高中阶段获得科技类竞赛(全国青少年科技创新大赛、“明天小小科学家”奖励活动)全国一、二等奖之一。
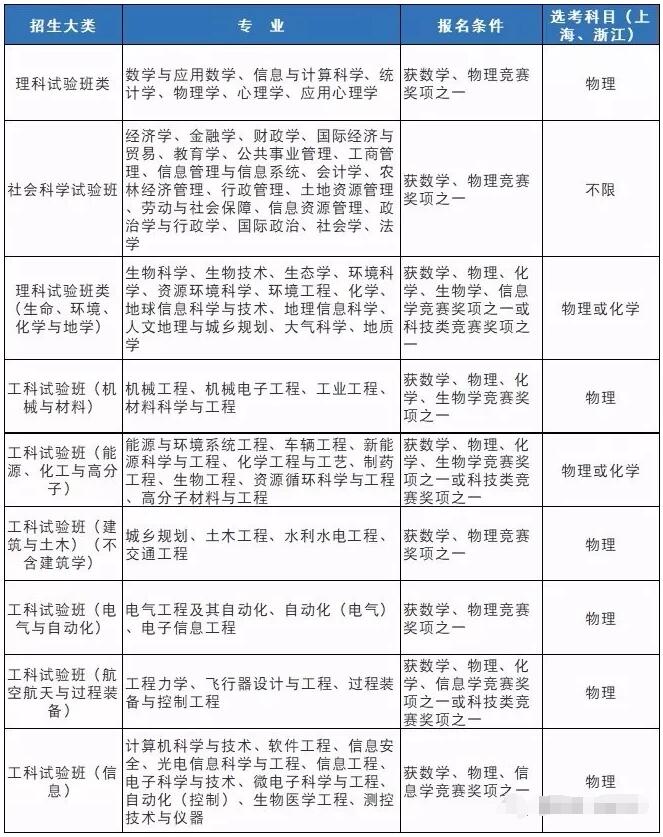
招生计划及招生专业大类
按教育部相关文件要求,我校2018年自主招生计划不超过我校年度本科招生计划的5%。自主招生专业大类及计划与相关要求见下表:

选拔流程
1.初审:我校成立专家评审组对合格的报名材料进行评审。初审结果分为“优秀”、“通过”、“不通过”三档,初审结果将在报名系统内公布并按相关要求进行公示,公示无异议后初审结果生效。同时对考生提供材料的真实性、作品或成果的贡献度以及独立完成情况进行严格甄别审核。
2.综合测试:
1)初审结果“优秀”的考生,我校组织相关专家对考生进行面试,经专家面试合格者择优给予自主招生优惠政策。
2)初审结果“通过”的考生,须参加我校组织的综合测试。综合测试分笔试和综合面试。笔试科目为阅读与素养、数学与逻辑、物理与化学探究,笔试满分为200分;综合面试主要考察学生思想品德、诚实守信、专业素养、学科特长和综合素质,面试满分为100分。综合测试总分=笔试成绩+面试成绩。
优惠政策
资格认定:坚持全面衡量、公平公正、宁缺毋滥的原则,经浙江大学招生工作领导小组集体决策,按考生综合测试总分择优确定自主资格考生名单并给予优惠政策。优惠政策分A、B、C三个等级,详见下表。(具体录取办法将根据教育部最新文件进行调整)。

备注:1.在实行高考综合改革的上海市、浙江省,A档指达到上海市、浙江省招生考试机构确定的相关最低录取控制参考分数线,B档指达到相关最低录取控制参考分数线上30分(含),C档指达到相关最低录取控制参考分数线上40分(含)。2.对于高考总成绩不是750分的省份,不需要折算优惠分值。
2018年浙江大学自主招生考试通过率

二、自强计划
招生对象
主要招收边远、贫困、民族等地区县(含县级市)以下高中勤奋好学、成绩优良的农村应届高中毕业生。
报名条件
我校2018年自强计划(高校专项计划)主要招收各省(区、市)边远、贫困、民族等地区县(含县级市)以下思想品德优秀、理想信念坚定、勤奋好学、成绩优良的高中农村学生,具体实施区域由有关省(区、市)确定。报考学生须同时具备下列三项条件:
(1)符合2018年统一高考报名条件;
(2)本人及父亲或母亲或法定监护人户籍地在实施区域的农村,本人具有当地连续3年以上户籍;
(3)本人具有户籍所在县高中连续3年学籍并实际就读。考生户籍、学籍资格审核由各省(区、市)完成。
选拔程序
1、报名资格审核:根据教育部教学〔2018〕1号文件要求,4月底前,有关省(区、市)完成考生户籍、学籍资格审核并进行公示。不具有报名资格的考生我校不予初审。
2、考生材料审核及资格认定:我校将组织相关专家对考生的家庭户籍、考生学籍及家庭经济情况等进行再次审核,对考生高中阶段的学业成绩、学科研究、获奖情况、社会活动、个人陈述等方面进行综合评审,择优确定自强计划入选资格考生名单。
录取办法
1.参加高考:入选资格考生必须参加全国普通高等学校统一招生考试。
2.填报志愿:按生源地省级招办(考试院)的统一安排填报我校自强计划(高校专项计划)相应批次高考志愿(须与教育部阳光高考平台公示的入选专业大类一致)。
3.录取:依据高考成绩从高到低,按分省计划投档录取。根据各省生源情况,录取时学校可适当在省份间调整招生计划。
4.我校认定的自强计划入选资格生,高考成绩不得低于所在省份本科一批控制分数线。对于合并本科批次的省份,“本科一批控制分数线”按相关省级教育行政部门或招生考试机构确定的自主招生相应最低录取控制分数线执行。
5.对于取得我校自强计划入选资格的江苏省考生,其高中学业水平测试选测科目等级最低要求为2B。
2018年浙江大学自强计划入选人数

三、保送生
招生对象
外语类保送生
报名条件
经公示,获得外语类保送资格的应届外国语中学(教育部批准具有推荐保送生资格)高中毕业生,要求外语基础扎实、品学兼优、素质全面、主修外语专业意向明确、身心健康。我校高起点小语种要求考生有一定的英语基础。
招生计划及专业
我校2018年外语保送生计划招生110人,其中英语语种97人,高起点小语种13人(日语2人、德语5人、法语4人、西班牙语2人)。
招生专业:英语、翻译、德语、法语、日语、俄语(不招高起点俄语)、西班牙语。按教育部相关文件要求(教学司﹝2017﹞9号)和学校主修专业确认办法(浙大发本〔2016〕109号),英语语种考生可在上述7个专业范围内确认主修专业,高起点小语种考生只能确认到对应小语种专业。
选拔程序
1.审核:经学校审核,通过者将获得我校外语类保送生选拔考试资格。
2.综合能力测试:通过审核考生须参加学校统一组织的综合能力测试,包括笔试和面试,综合测试总分(满分200分)=笔试成绩+面试成绩。
1)英语语种考生:笔试科目为语文、数学和英语(英语考生卷),笔试总分100分;面试为综合面试,总分100分。
2)高起点小语种考生:笔试科目为语文、数学、外语,其中外语包括英语(小语种考生卷)和小语种,笔试总分100分;面试包括综合面试和小语种外语单项面试,面试总分100分。
录取办法
1.经学校招生工作小组审核、集体决定,对英语语种考生和高起点小语种考生分别划定英语单科合格线。根据考生有效综合测试总分(无缺考科目且英语单科合格)从高到低,择优确定拟录取考生名单(不超过招生计划)。
2.协议签订:我校将与拟录取保送生签订保送生协议,见后续我校本科招生网通知。
3.公示:学校将规定期限内返回协议的拟录取保送生名单在我校本科招生网及上报教育部阳光平台公示,公示无疑义,保送生录取资格正式生效。未在规定期限内返回协议的,我校视为考生自动放弃外语保送生录取资格。
4.录取:我校将拟录取名单报生源所在省级招生考试机构审批,并根据各省考试院投档安排予以录取。
5.通知书发放:保送生正式录取通知书将在2018年7月与普通高考录取通知书同步发放。
四、浙江省“三位一体”综合评价招生
招生对象
符合2018年浙江省普通高等学校招生全国统一考试报名条件,通过各科目高中学业水平考试(无不合格科目),高中期间综合素质评价中品德表现终评等第为“优秀(A)”或者“好(B)”,学科特长突出,专业意向明确,身心健康,品学兼优,全面发展的优秀普通高中应届毕业生。
招生计划及专业
我校2018年在浙江省“三位一体”综合评价招生总计划700名。按专业招生,各专业招生计划、高考选考科目要求及笔试科目详见下表。


选拔程序
(一)初审
学校将组织专家组,根据考生所报专业,结合考生品德表现、学科基础要求、学习成绩等方面情况对申请材料进行审核, 按专业招生计划1:6左右的比例,于5月26日前确定初审通过名单及面试专业,并在报名系统公布。
(二)综合测试:通过初审的考生须参加我校三位一体综合评价招生综合测试,包括笔试、面试。考生仅参加初审通过专业的笔试和面试。
我校综合测试成绩由笔试成绩与面试成绩按2:1的比例折合,综合测试满分100分。
(三)入围资格考生名单公布
我校将根据考生综合测试成绩,按不超过专业招生计划数5倍的比例确定入围资格考生名单,并报浙江省教育考试院备案。
录取办法
1.“三位一体”录取考生的高考投档成绩必须位于2018年浙江省普通高校招生考试考生成绩的前10%(含)以上。
2.根据考生高考投档成绩(折算成百分制)占60%、我校综合测试成绩(折算成百分制)占30%和高中学业水平考试成绩(折算成百分制)占10%计算形成考生综合总分,满分100分。
综合总分=(高考投档成绩÷750×100)×60%+我校综合测试成绩×30%+高中学业水平考试成绩×10%
其中高中学业水平考试成绩折算如下:10门科目语文、数学、外语、物理、化学、生物、历史、地理、思想政治、技术等各科成绩按A=10分、B=9分、C=8、D=6分折算,高中学业水平考试成绩=∑各科折算成绩,满分为100分。
3.按专业、考生综合总分由高到低择优录取,在2018年6月25日前完成录取,按教育部要求公示并报浙江省教育考试院备案。若考生综合总分相同时,则按单项顺序及分数高低排序,单项顺序排列依次为:高考投档成绩、我校综合测试成绩、高中学业水平测试成绩。被我校“三位一体”正式录取考生不再参加其他学校志愿填报和录取;未被录取的考生可正常参加浙江省统一高考志愿填报和录取。
五、上海市综合评价录取改革试点
选拔对象
综合素质优秀、身心健康、专业意向明确并具有上海市2018年普通高等学校招生统一考试报名资格的考生。
招生计划和专业
我校2018年在上海市综合评价录取计划招生10人,具体招生专业如下:

志愿填报与选拔程序
1.志愿填报:高考出分后,考生须在上海市教育考试院规定的时间内,在高考综合评价录取改革试点批次填报浙江大学院校志愿及专业志愿,每位考生只能填报一个专业志愿(具体填报方式以上海教育考试院规定为准)。填报的专业志愿必须符合选考科目要求。
2.面试:
1)面试名单确定:依据高考投档成绩排位从高到低排序及第一专业志愿(以在上海市教育考试院填报的第一专业志愿为准),按照招生计划数的1:1.5比例确定入围浙江大学综合评价招生面试考生名单(末位高考同分同专业考生都予以投档)。
2)面试形式:面试以学院为单位组成工科和生物医学两个面试类别,面试采用多对多的形式,重点考察学生的科学精神、专业意向、跨文化交流能力、创新素质及综合素养。
3.面试相关事宜安排:考生凭有效身份证参加面试。面试时间、地点及其他相关要求详见我校本科招生网公告,请考生密切关注我校本科招生网最新公告。面试结果将在浙江大学本科招生网公布,并报上海考试院备案。
录取办法
1.高考投档成绩不得低于上海市教育考试院划定的“自主招生控制线”。
2.按考生综合总分从高分到低分排序及第一专业志愿录取。
综合成绩的组成为:高考投档成绩占60%,高校面试成绩占30%,高中学业水平合格性考试成绩占10%。
综合总分=高考投档成绩×60÷660+高校面试成绩(满分100分)×30%+高中学业水平合格性考试成绩×10%
其中高中学业水平合格性考试折算如下10门科目成绩:语文、数学、外语、物理、化学、生物、思想政治、历史、地理、信息科技,每门科目合格计10分,不合格或无成绩计0分。高中学业水平合格性考试成绩满分为100分。上海市将统一向我校提供综合素质评价信息及高中学业水平合格性考试成绩。
3.若考生综合成绩相同时,再依次以高考投档成绩、面试成绩、高中学业水平合格性考试成绩排序录取。
4.预录取名单由我校招生工作领导小组审定,经上海市教育考试院审核,并按教育部有关规定进行公示,公示无异议后方正式予以录取。
六、山东省综合评价
选拔对象与报名条件
选拔诚实守信、志存高远、综合素质全面、身心健康、专业意向明确、有学科特长的山东省优秀理科高中毕业生。申请考生须同时具备以下条件:
1.通过山东省2018年夏季高考报名;
2.高中阶段各科目高中学业水平考试均为A;
3.高中阶段历次期末考试成绩及高考模拟考试成绩在年级均列前10%(省级示范校可适当放宽)。
4.思想品德、社会实践表现良好,高中三年参加不少于10个工作日的社区服务和1周社会实践,并完成15学分的研究性学习任务;选修课程学习情况良好,获得6个以上学分。
招生计划和专业
我校2018年在山东省综合评价招生计划共15人,招生专业如下:

选拔程序
1.初审:我校组织专家对考生报名材料进行审核,根据考生报名条件及所在中学生源质量进行综合评价,按招生计划1:10比例择优确定参加我校考核名单并在教育部阳光高考信息公开平台及我校招生网上公示。
2.考核:以学院为单位组成工科和生物医学两个面试类别,共用招生计划的专业在同一类别面试。面试采用多对多的形式,重点考察学生的科学精神、专业意向、跨文化交流能力、创新素质及综合素养。考生凭有效身份证,携带申请材料参加面试。
3.公布资格考生名单:我校按照全面衡量、公平公正、宁缺毋滥的原则,根据考核成绩按招生计划数1:5的比例,择优确定综合评价入围资格考生名单并在教育部阳光高考信息公开平台及我校招生网上公示。
录取办法
1.获得综合评价入围资格考生的高考投档成绩不得低于2018年山东省首次划定的本科普通批理科录取控制分数线。
2.获得综合评价入围资格且高考投档成绩符合条件的考生,按照山东省教育招生考试院要求在提前批次填报我校综合评价招生志愿。不填报我校志愿视为自动放弃我校综合评价认定资格。填报专业志愿须与认定资格公示的专业一致,否则视为无效。
3.对进档考生,我校根据招生计划及考生综合总分从高到低排序录取。若考生综合总分相同时,则按单项顺序及分数高低排序,单项顺序排列依次为:高考投档成绩、高校综合测试成绩、中学学业水平测试成绩。被我校综合评价正式录取考生,其他院校不再录取;未被录取的考生不影响第一批次投档与录取。
综合总分=高考投档成绩(折算成满分100分)×80%+我校综合测试成绩(折算成满分100分)×10%+高中学业水平考试成绩(折算成满分100分)×10%。
七、广东省综合评价
选拔对象与报名条件
选拔诚实守信、志存高远、综合素质全面、身心健康、专业意向明确、有学科特长的广东省优秀理科高中毕业生。申请考生须同时具备以下条件:
1.符合2018年广东省普通高等学校招生统一考试报名资格;
2.学业水平考试成绩达到AAA;
招生计划和专业
我校2018年在广东省综合评价录取计划招生15人,具体招生专业如下:

选拔程序
1.初审:我校组织专家对考生报名材料进行审核,根据考生报名条件及所在中学生源质量进行综合评价,按招生计划1:10比例择优确定参加我校考核名单并在教育部阳光高考信息公开平台及我校招生网上公示。
2.考核:以学院为单位组成工科和生物医学两个面试类别,共用招生计划的专业在同一类别面试。面试采用多对多的形式,重点考察学生的科学精神、专业意向、跨文化交流能力、创新素质及综合素养。考生凭有效身份证,携带申请材料参加面试。
3.公布入选资格考生名单:我校按照全面衡量、公平公正、宁缺毋滥的原则,根据考核成绩按招生计划数1:5的比例,择优确定综合评价入选资格考生名单并在教育部阳光高考信息公开平台及我校招生网上公示。
录取办法
1.获得综合评价入选资格考生的高考投档成绩不得低于2018年广东省本科录取批次普通类高分考生优先投档线。
2.高考志愿填报:报考综合评价录取的考生务必同时在“广东省普通高考志愿填报系统” (http://www.eeagd.edu.cn)上的“自主招生等”栏目中填报“综合评价”志愿,未填报我校志愿视为自动放弃我校综合评价认定资格和录取。填报专业志愿须与认定资格公示的专业一致,否则视为无效。具体填报时间以广东省教育考试院公布为准。
3.对进档考生,我校将按照“分数优先,遵循志愿”的原则,根据招生计划及考生综合总分从高到低排序录取。若考生综合总分相同时,则按单项顺序及分数高低排序,单项顺序排列依次为:高考投档成绩、高校综合测试成绩、中学学业水平测试成绩。
综合总分=高考投档成绩(折算成满分100分)*60%+高校综合测试成绩(折算成满分100分)*30%+学业水平考试成绩(折算成满分100分)*10%
其中,我校对考生的高考数学和理科综合成绩进行折算,构成高校综合测试成绩的一部分。高校综合测试成绩(满分300分)=(高考数学成绩+理科综合成绩)(折算成满分200分)+面试成绩(满分100分)
考生高中阶段的三门学业水平考试成绩按A级对应25分计入。
4.被我校综合评价正式录取考生,其他院校不再录取;未被录取的考生不影响其他院校投档与录取。录取结果将在自主招生批次录取结束后公布。

一、自主招生
招生对象
具有学科特长和创新潜质的优秀理科高中毕业生。
报名条件
我校2018年自主招生招收思想品德优秀、理想信念坚定、诚实守信、身心健康、综合素质优异、符合2018年高考报名条件且具有学科特长和创新潜质的优秀理科高中毕业生(上海市、浙江省考生的选考科目须符合我校自主招生各专业大类的选考科目要求),同时须满足以下条件之一:
1.高中阶段获得全国中学生五项学科竞赛(全国高中数学联赛、全国中学生物理竞赛、中国化学奥林匹克竞赛、全国青少年信息学奥林匹克联赛、全国中学生生物学联赛)省级赛区一等奖及以上之一;
2.高中阶段获得科技类竞赛(全国青少年科技创新大赛、“明天小小科学家”奖励活动)全国一、二等奖之一。
招生计划及招生专业大类
按教育部相关文件要求,我校2018年自主招生计划不超过我校年度本科招生计划的5%。自主招生专业大类及计划与相关要求见下表:

选拔流程
1.初审:我校成立专家评审组对合格的报名材料进行评审。初审结果分为“优秀”、“通过”、“不通过”三档,初审结果将在报名系统内公布并按相关要求进行公示,公示无异议后初审结果生效。同时对考生提供材料的真实性、作品或成果的贡献度以及独立完成情况进行严格甄别审核。
2.综合测试:
1)初审结果“优秀”的考生,我校组织相关专家对考生进行面试,经专家面试合格者择优给予自主招生优惠政策。
2)初审结果“通过”的考生,须参加我校组织的综合测试。综合测试分笔试和综合面试。笔试科目为阅读与素养、数学与逻辑、物理与化学探究,笔试满分为200分;综合面试主要考察学生思想品德、诚实守信、专业素养、学科特长和综合素质,面试满分为100分。综合测试总分=笔试成绩+面试成绩。
优惠政策
资格认定:坚持全面衡量、公平公正、宁缺毋滥的原则,经浙江大学招生工作领导小组集体决策,按考生综合测试总分择优确定自主资格考生名单并给予优惠政策。优惠政策分A、B、C三个等级,详见下表。(具体录取办法将根据教育部最新文件进行调整)。

备注:1.在实行高考综合改革的上海市、浙江省,A档指达到上海市、浙江省招生考试机构确定的相关最低录取控制参考分数线,B档指达到相关最低录取控制参考分数线上30分(含),C档指达到相关最低录取控制参考分数线上40分(含)。2.对于高考总成绩不是750分的省份,不需要折算优惠分值。
2018年浙江大学自主招生考试通过率

二、自强计划
招生对象
主要招收边远、贫困、民族等地区县(含县级市)以下高中勤奋好学、成绩优良的农村应届高中毕业生。
报名条件
我校2018年自强计划(高校专项计划)主要招收各省(区、市)边远、贫困、民族等地区县(含县级市)以下思想品德优秀、理想信念坚定、勤奋好学、成绩优良的高中农村学生,具体实施区域由有关省(区、市)确定。报考学生须同时具备下列三项条件:
(1)符合2018年统一高考报名条件;
(2)本人及父亲或母亲或法定监护人户籍地在实施区域的农村,本人具有当地连续3年以上户籍;
(3)本人具有户籍所在县高中连续3年学籍并实际就读。考生户籍、学籍资格审核由各省(区、市)完成。
选拔程序
1、报名资格审核:根据教育部教学〔2018〕1号文件要求,4月底前,有关省(区、市)完成考生户籍、学籍资格审核并进行公示。不具有报名资格的考生我校不予初审。
2、考生材料审核及资格认定:我校将组织相关专家对考生的家庭户籍、考生学籍及家庭经济情况等进行再次审核,对考生高中阶段的学业成绩、学科研究、获奖情况、社会活动、个人陈述等方面进行综合评审,择优确定自强计划入选资格考生名单。
录取办法
1.参加高考:入选资格考生必须参加全国普通高等学校统一招生考试。
2.填报志愿:按生源地省级招办(考试院)的统一安排填报我校自强计划(高校专项计划)相应批次高考志愿(须与教育部阳光高考平台公示的入选专业大类一致)。
3.录取:依据高考成绩从高到低,按分省计划投档录取。根据各省生源情况,录取时学校可适当在省份间调整招生计划。
4.我校认定的自强计划入选资格生,高考成绩不得低于所在省份本科一批控制分数线。对于合并本科批次的省份,“本科一批控制分数线”按相关省级教育行政部门或招生考试机构确定的自主招生相应最低录取控制分数线执行。
5.对于取得我校自强计划入选资格的江苏省考生,其高中学业水平测试选测科目等级最低要求为2B。
2018年浙江大学自强计划入选人数

三、保送生
招生对象
外语类保送生
报名条件
经公示,获得外语类保送资格的应届外国语中学(教育部批准具有推荐保送生资格)高中毕业生,要求外语基础扎实、品学兼优、素质全面、主修外语专业意向明确、身心健康。我校高起点小语种要求考生有一定的英语基础。
招生计划及专业
我校2018年外语保送生计划招生110人,其中英语语种97人,高起点小语种13人(日语2人、德语5人、法语4人、西班牙语2人)。
招生专业:英语、翻译、德语、法语、日语、俄语(不招高起点俄语)、西班牙语。按教育部相关文件要求(教学司﹝2017﹞9号)和学校主修专业确认办法(浙大发本〔2016〕109号),英语语种考生可在上述7个专业范围内确认主修专业,高起点小语种考生只能确认到对应小语种专业。
选拔程序
1.审核:经学校审核,通过者将获得我校外语类保送生选拔考试资格。
2.综合能力测试:通过审核考生须参加学校统一组织的综合能力测试,包括笔试和面试,综合测试总分(满分200分)=笔试成绩+面试成绩。
1)英语语种考生:笔试科目为语文、数学和英语(英语考生卷),笔试总分100分;面试为综合面试,总分100分。
2)高起点小语种考生:笔试科目为语文、数学、外语,其中外语包括英语(小语种考生卷)和小语种,笔试总分100分;面试包括综合面试和小语种外语单项面试,面试总分100分。
录取办法
1.经学校招生工作小组审核、集体决定,对英语语种考生和高起点小语种考生分别划定英语单科合格线。根据考生有效综合测试总分(无缺考科目且英语单科合格)从高到低,择优确定拟录取考生名单(不超过招生计划)。
2.协议签订:我校将与拟录取保送生签订保送生协议,见后续我校本科招生网通知。
3.公示:学校将规定期限内返回协议的拟录取保送生名单在我校本科招生网及上报教育部阳光平台公示,公示无疑义,保送生录取资格正式生效。未在规定期限内返回协议的,我校视为考生自动放弃外语保送生录取资格。
4.录取:我校将拟录取名单报生源所在省级招生考试机构审批,并根据各省考试院投档安排予以录取。
5.通知书发放:保送生正式录取通知书将在2018年7月与普通高考录取通知书同步发放。
四、浙江省“三位一体”综合评价招生
招生对象
符合2018年浙江省普通高等学校招生全国统一考试报名条件,通过各科目高中学业水平考试(无不合格科目),高中期间综合素质评价中品德表现终评等第为“优秀(A)”或者“好(B)”,学科特长突出,专业意向明确,身心健康,品学兼优,全面发展的优秀普通高中应届毕业生。
招生计划及专业
我校2018年在浙江省“三位一体”综合评价招生总计划700名。按专业招生,各专业招生计划、高考选考科目要求及笔试科目详见下表。


选拔程序
(一)初审
学校将组织专家组,根据考生所报专业,结合考生品德表现、学科基础要求、学习成绩等方面情况对申请材料进行审核, 按专业招生计划1:6左右的比例,于5月26日前确定初审通过名单及面试专业,并在报名系统公布。
(二)综合测试:通过初审的考生须参加我校三位一体综合评价招生综合测试,包括笔试、面试。考生仅参加初审通过专业的笔试和面试。
我校综合测试成绩由笔试成绩与面试成绩按2:1的比例折合,综合测试满分100分。
(三)入围资格考生名单公布
我校将根据考生综合测试成绩,按不超过专业招生计划数5倍的比例确定入围资格考生名单,并报浙江省教育考试院备案。
录取办法
1.“三位一体”录取考生的高考投档成绩必须位于2018年浙江省普通高校招生考试考生成绩的前10%(含)以上。
2.根据考生高考投档成绩(折算成百分制)占60%、我校综合测试成绩(折算成百分制)占30%和高中学业水平考试成绩(折算成百分制)占10%计算形成考生综合总分,满分100分。
综合总分=(高考投档成绩÷750×100)×60%+我校综合测试成绩×30%+高中学业水平考试成绩×10%
其中高中学业水平考试成绩折算如下:10门科目语文、数学、外语、物理、化学、生物、历史、地理、思想政治、技术等各科成绩按A=10分、B=9分、C=8、D=6分折算,高中学业水平考试成绩=∑各科折算成绩,满分为100分。
3.按专业、考生综合总分由高到低择优录取,在2018年6月25日前完成录取,按教育部要求公示并报浙江省教育考试院备案。若考生综合总分相同时,则按单项顺序及分数高低排序,单项顺序排列依次为:高考投档成绩、我校综合测试成绩、高中学业水平测试成绩。被我校“三位一体”正式录取考生不再参加其他学校志愿填报和录取;未被录取的考生可正常参加浙江省统一高考志愿填报和录取。
五、上海市综合评价录取改革试点
选拔对象
综合素质优秀、身心健康、专业意向明确并具有上海市2018年普通高等学校招生统一考试报名资格的考生。
招生计划和专业
我校2018年在上海市综合评价录取计划招生10人,具体招生专业如下:

志愿填报与选拔程序
1.志愿填报:高考出分后,考生须在上海市教育考试院规定的时间内,在高考综合评价录取改革试点批次填报浙江大学院校志愿及专业志愿,每位考生只能填报一个专业志愿(具体填报方式以上海教育考试院规定为准)。填报的专业志愿必须符合选考科目要求。
2.面试:
1)面试名单确定:依据高考投档成绩排位从高到低排序及第一专业志愿(以在上海市教育考试院填报的第一专业志愿为准),按照招生计划数的1:1.5比例确定入围浙江大学综合评价招生面试考生名单(末位高考同分同专业考生都予以投档)。
2)面试形式:面试以学院为单位组成工科和生物医学两个面试类别,面试采用多对多的形式,重点考察学生的科学精神、专业意向、跨文化交流能力、创新素质及综合素养。
3.面试相关事宜安排:考生凭有效身份证参加面试。面试时间、地点及其他相关要求详见我校本科招生网公告,请考生密切关注我校本科招生网最新公告。面试结果将在浙江大学本科招生网公布,并报上海考试院备案。
录取办法
1.高考投档成绩不得低于上海市教育考试院划定的“自主招生控制线”。
2.按考生综合总分从高分到低分排序及第一专业志愿录取。
综合成绩的组成为:高考投档成绩占60%,高校面试成绩占30%,高中学业水平合格性考试成绩占10%。
综合总分=高考投档成绩×60÷660+高校面试成绩(满分100分)×30%+高中学业水平合格性考试成绩×10%
其中高中学业水平合格性考试折算如下10门科目成绩:语文、数学、外语、物理、化学、生物、思想政治、历史、地理、信息科技,每门科目合格计10分,不合格或无成绩计0分。高中学业水平合格性考试成绩满分为100分。上海市将统一向我校提供综合素质评价信息及高中学业水平合格性考试成绩。
3.若考生综合成绩相同时,再依次以高考投档成绩、面试成绩、高中学业水平合格性考试成绩排序录取。
4.预录取名单由我校招生工作领导小组审定,经上海市教育考试院审核,并按教育部有关规定进行公示,公示无异议后方正式予以录取。
六、山东省综合评价
选拔对象与报名条件
选拔诚实守信、志存高远、综合素质全面、身心健康、专业意向明确、有学科特长的山东省优秀理科高中毕业生。申请考生须同时具备以下条件:
1.通过山东省2018年夏季高考报名;
2.高中阶段各科目高中学业水平考试均为A;
3.高中阶段历次期末考试成绩及高考模拟考试成绩在年级均列前10%(省级示范校可适当放宽)。
4.思想品德、社会实践表现良好,高中三年参加不少于10个工作日的社区服务和1周社会实践,并完成15学分的研究性学习任务;选修课程学习情况良好,获得6个以上学分。
招生计划和专业
我校2018年在山东省综合评价招生计划共15人,招生专业如下:

选拔程序
1.初审:我校组织专家对考生报名材料进行审核,根据考生报名条件及所在中学生源质量进行综合评价,按招生计划1:10比例择优确定参加我校考核名单并在教育部阳光高考信息公开平台及我校招生网上公示。
2.考核:以学院为单位组成工科和生物医学两个面试类别,共用招生计划的专业在同一类别面试。面试采用多对多的形式,重点考察学生的科学精神、专业意向、跨文化交流能力、创新素质及综合素养。考生凭有效身份证,携带申请材料参加面试。
3.公布资格考生名单:我校按照全面衡量、公平公正、宁缺毋滥的原则,根据考核成绩按招生计划数1:5的比例,择优确定综合评价入围资格考生名单并在教育部阳光高考信息公开平台及我校招生网上公示。
录取办法
1.获得综合评价入围资格考生的高考投档成绩不得低于2018年山东省首次划定的本科普通批理科录取控制分数线。
2.获得综合评价入围资格且高考投档成绩符合条件的考生,按照山东省教育招生考试院要求在提前批次填报我校综合评价招生志愿。不填报我校志愿视为自动放弃我校综合评价认定资格。填报专业志愿须与认定资格公示的专业一致,否则视为无效。
3.对进档考生,我校根据招生计划及考生综合总分从高到低排序录取。若考生综合总分相同时,则按单项顺序及分数高低排序,单项顺序排列依次为:高考投档成绩、高校综合测试成绩、中学学业水平测试成绩。被我校综合评价正式录取考生,其他院校不再录取;未被录取的考生不影响第一批次投档与录取。
综合总分=高考投档成绩(折算成满分100分)×80%+我校综合测试成绩(折算成满分100分)×10%+高中学业水平考试成绩(折算成满分100分)×10%。
七、广东省综合评价
选拔对象与报名条件
选拔诚实守信、志存高远、综合素质全面、身心健康、专业意向明确、有学科特长的广东省优秀理科高中毕业生。申请考生须同时具备以下条件:
1.符合2018年广东省普通高等学校招生统一考试报名资格;
2.学业水平考试成绩达到AAA;
招生计划和专业
我校2018年在广东省综合评价录取计划招生15人,具体招生专业如下:

选拔程序
1.初审:我校组织专家对考生报名材料进行审核,根据考生报名条件及所在中学生源质量进行综合评价,按招生计划1:10比例择优确定参加我校考核名单并在教育部阳光高考信息公开平台及我校招生网上公示。
2.考核:以学院为单位组成工科和生物医学两个面试类别,共用招生计划的专业在同一类别面试。面试采用多对多的形式,重点考察学生的科学精神、专业意向、跨文化交流能力、创新素质及综合素养。考生凭有效身份证,携带申请材料参加面试。
3.公布入选资格考生名单:我校按照全面衡量、公平公正、宁缺毋滥的原则,根据考核成绩按招生计划数1:5的比例,择优确定综合评价入选资格考生名单并在教育部阳光高考信息公开平台及我校招生网上公示。
录取办法
1.获得综合评价入选资格考生的高考投档成绩不得低于2018年广东省本科录取批次普通类高分考生优先投档线。
2.高考志愿填报:报考综合评价录取的考生务必同时在“广东省普通高考志愿填报系统” (http://www.eeagd.edu.cn)上的“自主招生等”栏目中填报“综合评价”志愿,未填报我校志愿视为自动放弃我校综合评价认定资格和录取。填报专业志愿须与认定资格公示的专业一致,否则视为无效。具体填报时间以广东省教育考试院公布为准。
3.对进档考生,我校将按照“分数优先,遵循志愿”的原则,根据招生计划及考生综合总分从高到低排序录取。若考生综合总分相同时,则按单项顺序及分数高低排序,单项顺序排列依次为:高考投档成绩、高校综合测试成绩、中学学业水平测试成绩。
综合总分=高考投档成绩(折算成满分100分)*60%+高校综合测试成绩(折算成满分100分)*30%+学业水平考试成绩(折算成满分100分)*10%
其中,我校对考生的高考数学和理科综合成绩进行折算,构成高校综合测试成绩的一部分。高校综合测试成绩(满分300分)=(高考数学成绩+理科综合成绩)(折算成满分200分)+面试成绩(满分100分)
考生高中阶段的三门学业水平考试成绩按A级对应25分计入。
4.被我校综合评价正式录取考生,其他院校不再录取;未被录取的考生不影响其他院校投档与录取。录取结果将在自主招生批次录取结束后公布。
欢迎2019年考生及家长扫码咨询,了解三位一体面试更多内容
咨询微信:swytms
三位一体公众号:sanweiyiti_org

咨询微信:swytms
三位一体公众号:sanweiyiti_org

400-800-8273